Documentatie vvm-wet-analyse-overzicht epic

Wet analyse aanpakken.

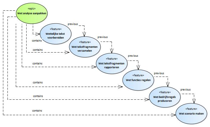
Wet analyse aanpakken

   
Beschrijving: Wet analyse aanpakken. De beschrijving van het aanpakken van de analyse van een wet.


De analyse wordt uitgevoerd om snel inzicht te krijgen in de functionaliteit die in een wet is opgenomen en wat er nodig is om een systeem of proces in te richten waarmee het uitvoeren van de wet mogelijk is.
.

.
Het te bereiken doel is:
: Index vvm-wet-analyse-overzicht epic  
(e)mpowered by VVMM moxen software