Documentatie vvm-wet-analyse-producent voorbeeld

Bekijken Bedrijfsregel voorbeeld.
Bekijken functie voorbeeld.
Bekijken object voorbeeld.
Bekijken subject voorbeeld.
Bekijken voorwaarde voorbeeld.

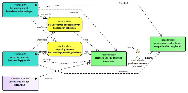
Bekijken Wet object voorbeeld

   
Beschrijving: Bekijken Wet object voorbeeld. samenhangen met andere elementen.


Die twee objecten zijn.
Deze objecten zijn verbonden met wetfuncties.
Die leiden tot koppelingen met bedrijfsregels.
Het betrokken wetsubject de producent van een databank zit hier op twee manieren in.
De producent moet de bescherming realiseren en mag op grond van de wetgeving de maatregel nemen.
Tenslotte kan er nog een voorwaarde gelden wanneer de maatregelen niet zijn toegestaan.
.

.
Voldoet aan: wet object publicatie is bekeken
Omvat: Gegenereerde resultaat bekijken.
: Index vvm-wet-analyse-producent voorbeeld  
(e)mpowered by VVMM moxen software