Documentatie vvm-wet-analyse-producent activiteit

Bedrijfsregels in website.
Bekijken Aandachtspunt overzicht.
Bekijken Bedrijfsregel publicatie.
Bekijken Gevonden bevinding.
Bekijken functie publicatie.
Bekijken object publicatie.
Bekijken subject publicatie.
Bekijken voorwaarde publicatie.
Bewerken stuurinformatie basisobjec.
Bewerken stuurinformatie beleidrege.
Bewerken stuurinformatie beleidsreg.
Bewerken stuurinformatie lokale.
Corrigeren Aandachtspunt overzicht.
Corrigeren Bedrijfsregel publicatie.
Corrigeren Gevonden bevinding.
Corrigeren functie publicatie.
Corrigeren object publicatie.
Corrigeren subject publicatie.
Corrigeren voorwaarde publicatie.
Filteren geschikte functies voor.
Oplossen Bedrijfsregel geen.
Oplossen Bedrijfsregel met.
Oplossen functie geen bedrijfsregel.

Oplossen Bedrijfsregel geen voorwaarde

   
Beschrijving:

Zie: Bewerken stuurinformatie lokale conditie om een voorwaarde aan een bedrijfsregel te koppelen.
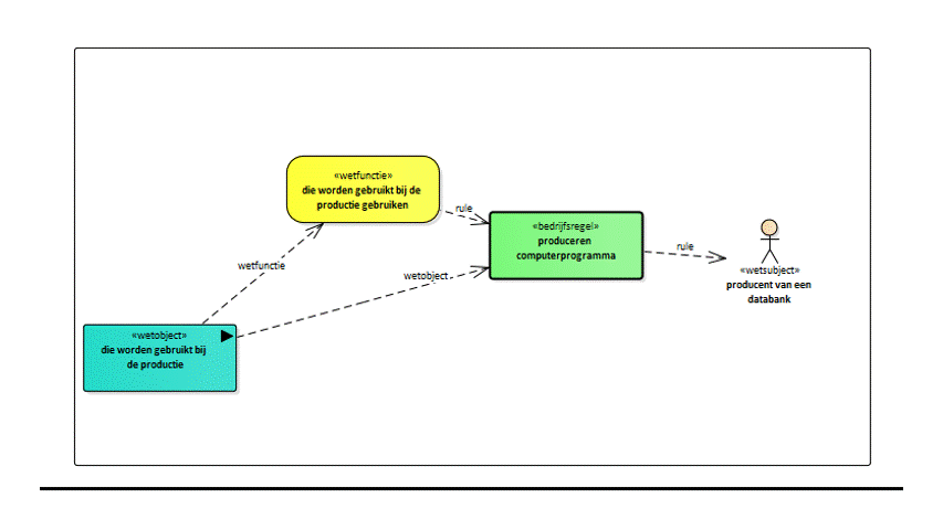
Een bedrijfsregel wordt uiteindelijk omgezet naar een scenario met uit te voeren activiteiten. Bij het uitvoeren van deze activiteiten kan worden vastgesteld dat een activiteit niet succesvol is waardoor de bedrijfsregel niet het gewenste resultaat of beperking mag leveren. Door het benoemen van voorwaardes wordt de structuur van het op te stellen scenario eenvoudiger. Alle voorwaarden kunnen bij het uitvoeren van de eerste activiteit worden gecontroleerd waardoor de rest van het scenario minder te maken heeft met uitval. Voorwaardes zijn te vinden door tekstfragmenten te markeren als een conditie. Deze moet opgenomen worden in bestand met stuurinformatie. Het voorbeeld laat zien wat het effect is van wanneer dit wordt gedaan
Zie voor meer informatie.

.


Opgenomen in: Gegenereerde resultaat verbeteren
Voldoet aan: bedrijfsregel publicatie is gecorrigeerd
Omvat: Gegenereerde resultaat verbeteren.
: Index vvm-wet-analyse-producent activiteit  
(e)mpowered by VVMM moxen software