Documentatie vvm-wet-analyse-voorbereider epic

Wet analyse aanpakken.

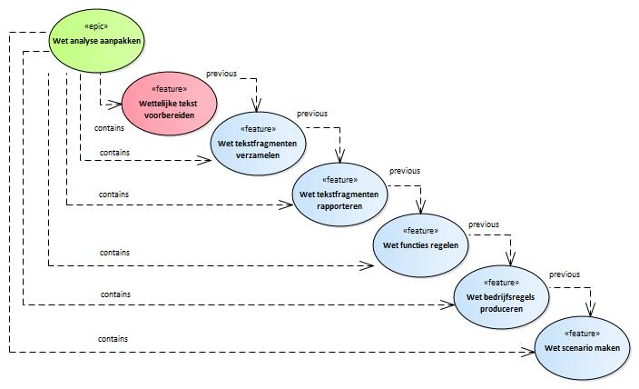
Wet analyse aanpakken

   
Beschrijving: Wet analyse aanpakken. De beschrijving van het aanpakken van de analyse van een wet.


De analyse wordt uitgevoerd om snel inzicht te krijgen in de functionaliteit die in een wet is opgenomen.
Zo zie je wat er nodig is om een systeem of proces in te richten voor het uitvoeren van de wet.
Het Overzicht van de aanpak bekijken
.

.
Het te bereiken doel is:
: Index vvm-wet-analyse-voorbereider epic  
(e)mpowered by VVMM moxen software permalink