Documentatie vvm-wet-analyse-maker activiteit

Genereren sjabloon voor bedrijfsreg.
Toepassen aangepast scenario.
Toepassen sjabloon voor bedrijfsreg.
Toevoegen aangepast scenario.
Uitgeven scenario bedrijfsregel.
Verkennen bedrijfsregel documentati.
Verkennen scenario bedrijfsregel.
Verkennen scenario structuur.
Verkennen voorwaarden bedrijfsregel.
Wijzigen scenario bedrijfsregel met.
Bedrijfsregel met extra stories.
Wijzigen scenario geautomatiseerd.
Wijzigen tekst beschrijving.

Wijzigen scenario bedrijfsregel met afwijzing

   
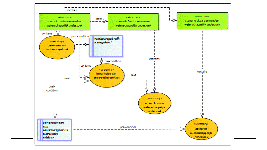
Beschrijving: Wijzigen scenario bedrijfsregel met afwijzing. Aan het scenario voor een bedrijfsregel kunnen extra stappen worden toegevoegd die mogelijk zorgen voor het afwijzen van een bepaald aspect. Om dit te bereiken moet je het volgende doen:
  • Extra aspecten opnemen in het scenario.
  • De behandeling van een van de stappen wijzigen naar een werkwoord dat is opgenomen in de lijst van stappen die tot een afwijzing kunnen leiden.
  • De lijst met werkwoorden die tot een afwijzing leiden uitbreiden als het werkwoord er nog niet bijstaat.


Deze aanpassing zorgt ervoor dat in de fase Route de aangemaakte stap wordt voorzien van een extra acceptatie criterium die wordt gekoppeld aan de aan de fase Uitval. Ook wordt de beschrijving van de userstory aangepast met het extra acceptatie criterium.
Een voorbeeld van een dergelijke stap in de analyse van Databankenwet is het aanwenden van wetenschappelijk onderzoek is het toekennen van voorkeursgebruik.
.

Voldoet aan: scenario bedrijfsregel met extra stories is gewijzigd
Omvat: Scenario bedrijfsregel wijzigen.
: Index vvm-wet-analyse-maker activiteit  
(e)mpowered by VVMM moxen software permalink