Documentatie vvm-wet-analyse-maker activiteit

Genereren sjabloon voor bedrijfsreg.
Toepassen aangepast scenario.
Toepassen sjabloon voor bedrijfsreg.
Toevoegen aangepast scenario.
Uitgeven scenario bedrijfsregel.
Verkennen bedrijfsregel documentati.
Verkennen scenario bedrijfsregel.
Verkennen scenario structuur.
Verkennen voorwaarden bedrijfsregel.
Wijzigen scenario bedrijfsregel met.
Bedrijfsregel met extra stories.
Wijzigen scenario geautomatiseerd.
Wijzigen tekst beschrijving.

Wijzigen scenario bedrijfsregel met extra stories

   
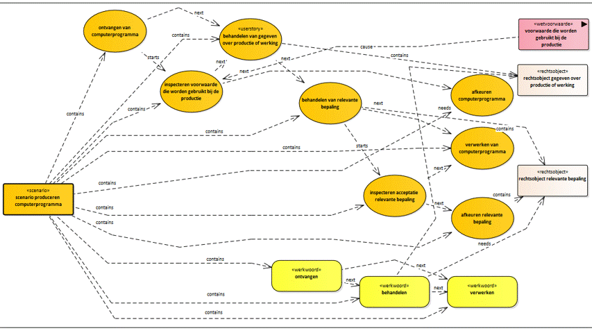
Beschrijving: Wijzigen scenario bedrijfsregel met extra stories. In de Story Body List kun je aangeven of over specifieke aspecten informatie verzameld moet worden. Het aspect moet in dat geval aanwezig zijn in de wettelijke waaruit de bedrijfsregel is afgeleid.


Het getoonde voorbeeld is afkomstig uit de Databankenwet. Er zijn twee aspecten toegevoegd die behandeld moeten worden. Opnemen van deze aspecten in de stuurinformatie is voldoende om het complete scenario geautomatiseerd aan te passen. Ook worden de extra objecten aangemaakt die bij het scenario en de bedrijfsregel horen.
Een voorbeeld van een dergelijke bedrijfsregel in de analyse van Databankenwet is produceren computerprogramma.
.

Omvat: Scenario bedrijfsregel wijzigen.
: Index vvm-wet-analyse-maker activiteit  
(e)mpowered by VVMM moxen software permalink